beat365在线登录入口-手机App下载
网站首页
信息公开
新闻动态
党建领航
品牌建设
企业信息
招投标信息
企业文化
人才招聘
当前位置:
网站首页
>>
新闻动态
>>
公司要闻
>>
正文
公司要闻
【重磅发布】淮北矿业集团战“疫”日记(2020年1月-3月10日)
2020-03-13 08:30
淮北矿业集团新冠肺炎疫情防控工作领导小组办公室
2020年3月12日
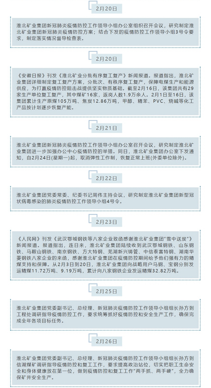
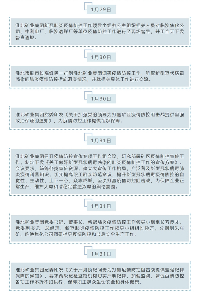
(战“疫”进行时,持续更新中)
(责任编辑:陈磊)
【
关闭窗口
】
友情链接
请关注官方微信